| 收件人姓名: | |
| 收件人Email: | |
| 寄件人電話: | |
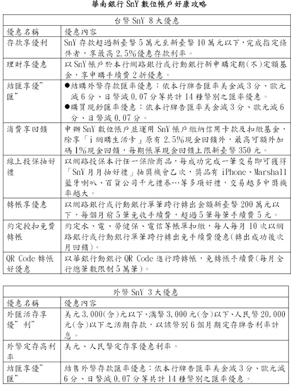
小資族的超級福音來了!為提供客戶後疫情微利時代荷包賺滿滿的機會,華南銀行重磅推出SnY數位存款帳戶「利率、理財『數位雙利』」活動,提供存款年利率最高2.5%、不限筆數的定期(不)定額基金申購手續費2折優惠,讓精打細算的民眾大享利率、理財雙利,為自己加薪!
自即日起至今年12月底止,民眾只要完成指定任務,即可在台幣SnY存款5萬元至10萬元的部分,享有「最高2.5%」優惠存款利率,硬是比一般銀行的活儲年利率「多31倍」,甚至比三年期定存利率高出約3倍! 再加上定期(不)定額基金手續費「通通2折」的超殺優惠,大大滿足民眾賺錢、省錢的需求。
數不盡的SnY好康還提供「業界最多」11大專屬優惠,包括轉帳享優惠、約定授扣免費轉帳、結匯享優”匯”、消費享回饋、線上投保抽好禮、QR Code轉帳好優惠,也就是說SnY用戶轉帳每月享5次免手續費、第6次起每筆手續費只要5元;約定扣繳指定帳單享10次轉帳免手續費;購買外幣享有14種幣別之匯率優惠;每期信用卡消費最高有350元回饋;線上投保月月抽iPhone;QR Code轉帳也享有免手續費優惠…等,可謂一舉數得。
聰明的小資族善用集合儲蓄、理財與消費於一身的SnY,客戶於線上開戶完成後,即可方便快速享有台幣帳戶階梯性存款最高活儲年息2.5%,民眾若存10萬元,半年利息就高達645元! 此外,若民眾充分使用華南銀行「SnY數位帳戶」來辦理理財、消費、轉帳、外匯、保險…等全方位金融需求,11大專屬優惠試算下來,半年可賺近10,000元的好康,是經濟動盪的後疫情時代享有的荷包小確幸!
「1個帳戶、2折基金、2.5%高利、11大優惠、萬元好康」的華南銀行SnY數位帳戶,也將在今年下半年推出SnY專屬APP,將數位存款帳戶能夠使用的所有功能整合在一個APP內,以清新簡約的風格與快速支付為特色,滿足個人戶日常生活所需。

| 編輯推薦 | ||
市場動態 尋訪失智桃花源皮克斯動畫《腦筋急轉彎》的場景帶觀眾探索大腦總部的面貌,每天發生的事情會化為一顆顆不同顏色的「記憶球... | 市場訊息 南山產物:推出全台首張Gogoro車主UBI保險商品 區塊鏈加密資料傳輸 金融科技創造客戶服務新體驗
數位經濟的浪潮下,金融科技改變了金融服務的範圍和業務模式;大數據分析、行動裝置、社交媒體和雲端計... | 市場訊息 健保署:健保藥價調整 自4月1日起實施中央健康保險署於公布今(113)年藥價調整結果,本次藥價調整金額為55.3億元,檢討的藥品約有14,... |


